员工活动

当前位置: 首页>>团学工作>>员工活动>>正文

2024年老员工征兵最新优待政策,收藏转发!

发布时间:2024-03-01 来源:yl7703永利 点击:[]

近日,教育部印发

《关于做好2024届全国普通高校毕业生

就业创业工作的通知》

多措并举促进高校毕业生就业

通知明确指出

畅通老员工入伍绿色通道

落实好退役后复学、升学

学费资助等优惠政策

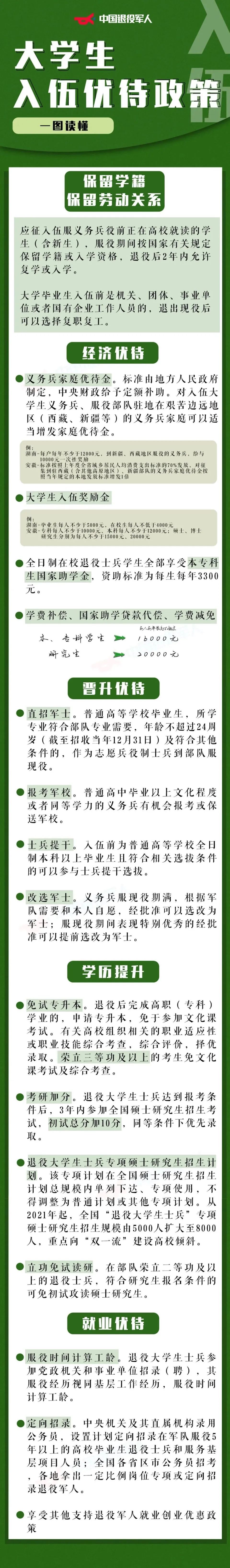
老员工入伍有哪些优惠政策?

小编进行了系统盘点

无论是经济优待、晋升优待

还是学历提升、就业创业等

多方面均有涉及

上一条:旅游与酒店管理系青年志愿者协会开展“志愿新征程 建功新时代”学雷锋主题宣讲活动 下一条:旅游与酒店管理系举办2024年老员工征兵动员会暨政策宣讲会

关闭